中国空间科学学会

会员登录 会员注册
学会动态
前沿动态

前沿动态

 

关注关注中国空间科学学会CSSR公众号

 

关注关注空间科学学报公众号

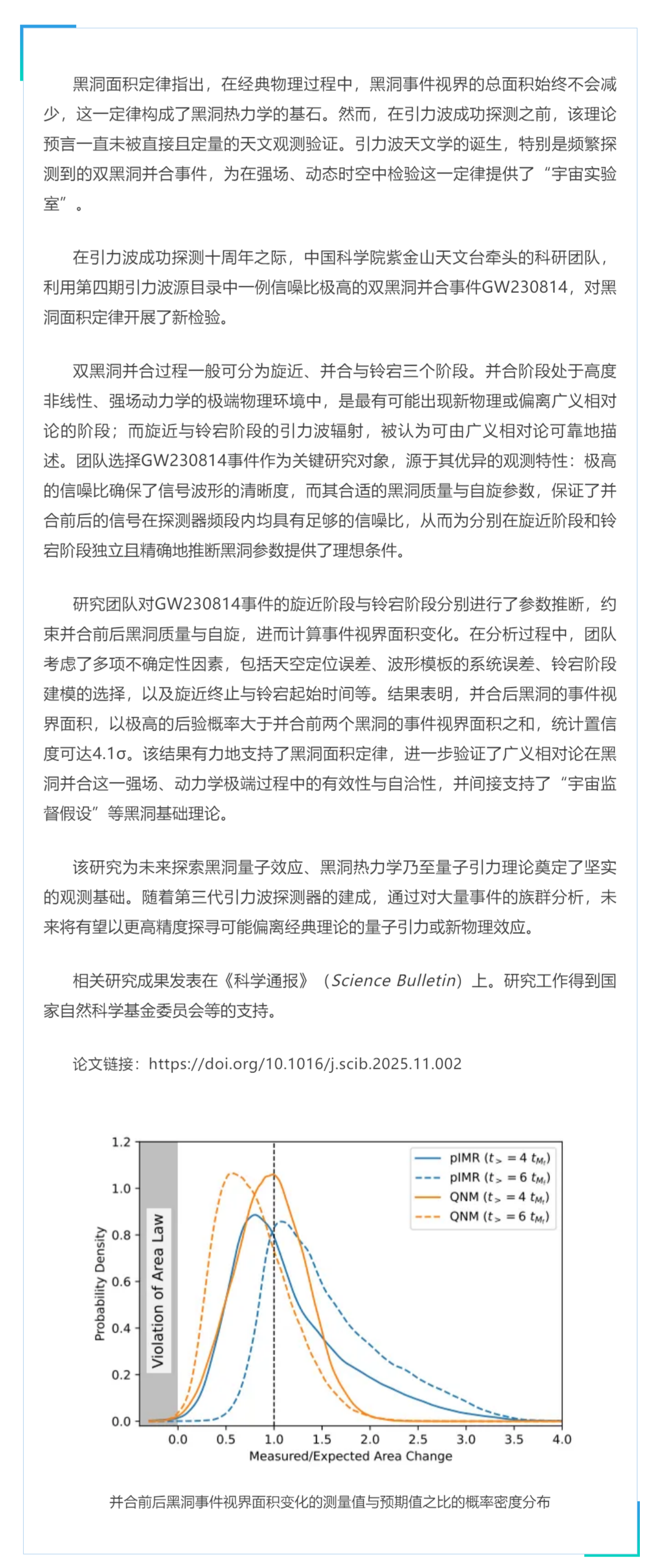
我国科学家利用引力波观测验证黑洞面积定律
发布时间: 2026年2月3日